食管癌(esophageal cancer)是发生于食管上皮组织的恶性肿瘤,其发病率在全球恶性肿瘤中排第7位,死亡率排第6位。食管腺癌(esophageal adenocarcinoma, EAC)和食管鳞状细胞癌(esophageal squamous cell carcinoma, ESCC)是食管癌的两种主要亚型。中国是食管癌高发国家,发病率约占全球新发病例的70%,其中90%都是食管鳞状细胞癌。尽管过去十年中,食管癌的诊断和治疗有所改善,但迄今为止,食管癌的靶向治疗仍然较少,5年生存率仍然很低,约为15-25%。因此,迫切需要阐明食管癌的发病机制,并开发新的诊断和治疗策略。
近期,yL23411永利集团叶茂/谭蔚泓教授团队在利用抗支原体的核酸适体用于治疗食管鳞状细胞癌上取得进展,成果以研究论文Nucleic acid aptamer controls mycoplasma infection for inhibiting the malignancy of esophageal squamous cell carcinoma发表于Molecular Therapy。文章首次开发出了能中和猪鼻支原体感染的核酸适体。利用核酸适体的独特空间结构阻断猪鼻支原体与食管鳞状细胞癌细胞的结合,可以在体外和体内逆转猪鼻支原体所引起的食管鳞状细胞癌的恶性表型。研究结果有望开发成诊断和治疗猪鼻支原体感染的新型分子工具以及靶向猪鼻支原体的抗肿瘤First-in-Class药物。

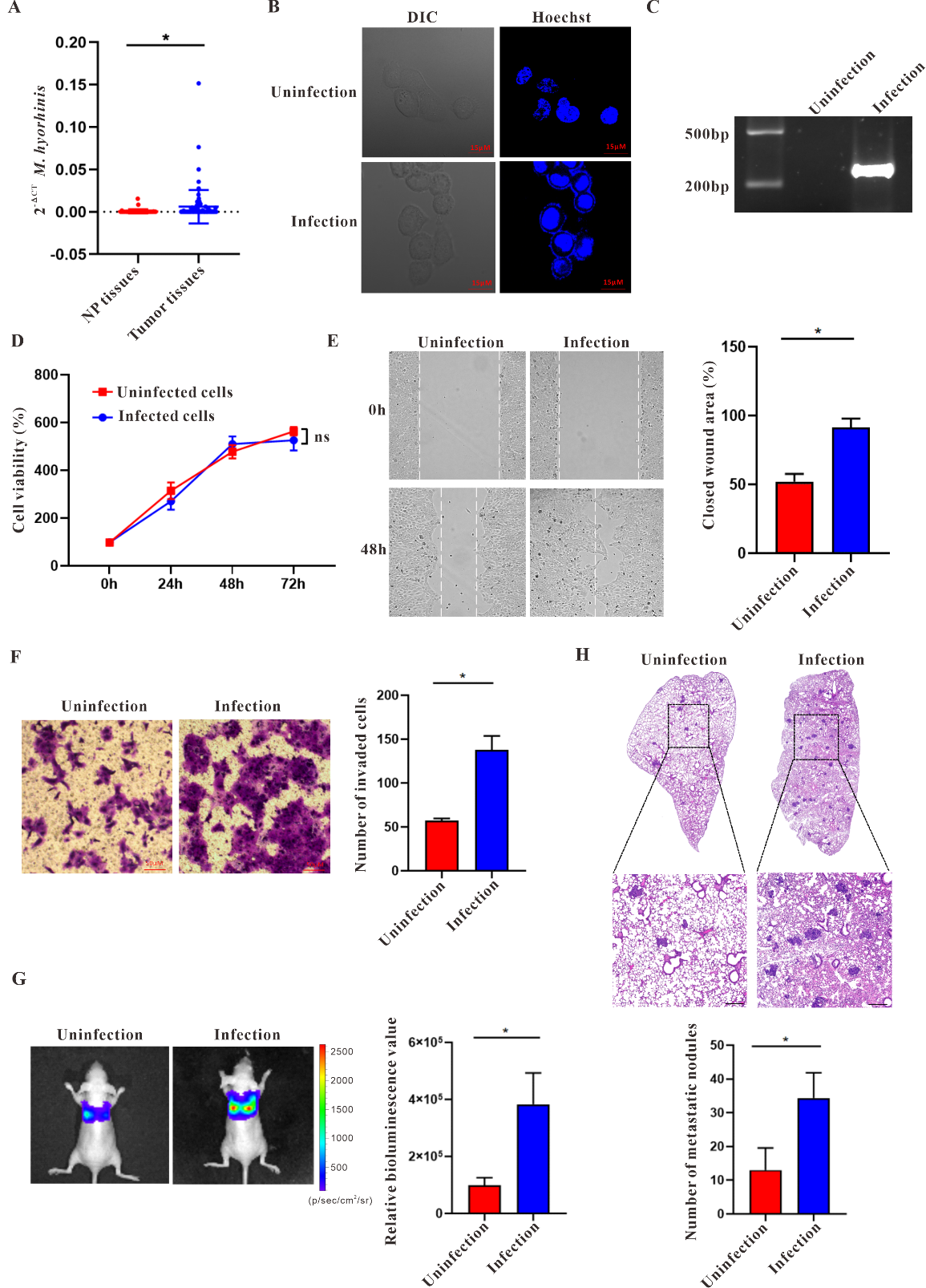
微生物感染是人类肿瘤发生和发展的危险因素之一[1]。支原体是一种无细胞壁的最小原核生物,可寄生在人体中,引起长期感染和炎症。先前的研究表明,支原体感染存在于多种人类肿瘤中[2]。其中,猪鼻支原体(Mycoplasma hyorhinis)在肿瘤组织中最常见,可诱导前列腺细胞恶性转化[3],促进胃癌、肝癌侵袭转移[4]、诱导肿瘤干性[5],导致抗肿瘤药物多药耐药[6]。已有报道明确食管癌中存在猪鼻支原体感染[2],但是其在食管癌中的功能作用尚不清楚。研究团队首先通过PCR证实食管癌组织中存在猪鼻支原体的感染。利用构建的猪鼻支原体感染的细胞模型,证明猪鼻支原体感染可在体外增强食管鳞状细胞癌细胞的迁移和侵袭能力,促进食管鳞状细胞癌细胞在小鼠体内的肺转移(图1)。

图1.猪鼻支原体感染促进食管鳞状细胞癌恶性表型
鉴于猪鼻支原体具有促进食管鳞状细胞癌恶性表型的功能,研究团队采用基于细胞的指数富集的配体系统进化技术(Cell-SELEX),筛选出了特异性靶向被感染的食管鳞状细胞癌细胞的核酸适体(图2)。该核酸适体经序列优化和修饰,能够在体外和体内高特异性与猪鼻支原体结合,并具有纳摩尔级别的高亲和力,表明该核酸适体可开发成新型分子工具用于猪鼻支原体的体内外成像和跟踪。

图2.筛选并鉴定靶向猪鼻支原体感染细胞的核酸适体
进一步研究发现该核酸适体通过与猪鼻支原体特异性蛋白p37结合,利用其空间结构的位阻效应,干扰p37蛋白与食管鳞状细胞癌细胞表面的TLR4蛋白相互作用,从而中和猪鼻支原体对食管鳞状细胞癌细胞的感染,抑制猪鼻支原体感染诱导的食管鳞状细胞癌细胞的体外迁移和侵袭以及体内的转移(图3)。这是首次使用核酸适体中和支原体感染的报告。更重要的是,该工作为利用核酸适体有效控制支原体感染性疾病打开了大门。

图3.核酸适体通过靶向猪鼻支原体抑制食管鳞状细胞癌细胞的恶性表型
叶茂和谭蔚泓教授为本文的通讯作者。文章第一作者为yl23411集团博士生张毅彬。
原文链接:
https://linkinghub.elsevier.com/retrieve/pii/S1525001622001022
参考文献
1. Kawasaki, M., et al.,Oral infectious bacteria in dental plaque and saliva as risk factors in patients with esophageal cancer.Cancer, 2021.127(4): p. 512-519.
2. Huang, S., et al.,Mycoplasma infections and different human carcinomas.World J Gastroenterol, 2001.7(2): p. 266-9.
3. Namiki, K., et al.,Persistent exposure to Mycoplasma induces malignant transformation of human prostate cells.PLoS One, 2009.4(9): p. e6872.
4. Duan, H., et al.,Mycoplasma hyorhinis infection promotes NF-κB-dependent migration of gastric cancer cells.Cancer Res, 2014.74(20): p. 5782-94.
5. Mariotti, E., et al.,The percentage of CD133+ cells in human colorectal cancer cell lines is influenced by Mycoplasma hyorhinis infection.BMC Cancer, 2010.10: p. 120.
6. Geller, L.T., et al.,Potential role of intratumor bacteria in mediating tumor resistance to the chemotherapeutic drug gemcitabine.Science, 2017.357(6356): p. 1156-1160.